|
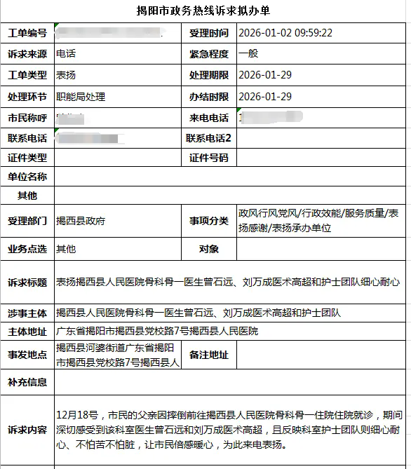
暖心服务获赞誉!我院骨科一区、儿科接连收到政务热线表扬工单热线架起“连心桥” 传递医患和谐正能量 近日,我院骨科一区与儿科接连收到来自揭阳市政务热线平台的表扬工单,市民真情反馈就医体验,为医护人员的专业服务与人文关怀点赞,彰显了我院 "以患者为中心" 的服务理念。 骨科一区 精湛医术暖人心,患者家属表敬意 1月2日,市民曾先生通过电话向政务热线反馈,表扬我院骨科一区医生曾石远主任、刘万成医师及护士团队。据了解,曾先生的父亲于2025年12月18日因意外摔倒致颈脊髓损伤,双上肢不全瘫,在骨科一区住院治疗,住院期间,曾石远主任、刘万成医师凭借精湛的医术为患者制定科学治疗方案,有效缓解了患者痛苦;骨科一区护士团队则以 "细心耐心、不怕苦不怕脏" 的服务态度,为患者提供全方位护理服务。 曾先生在表扬中表示,医护人员的专业服务与人文关怀让全家倍感温暖,切实感受到我院医护团队的责任与担当,特此来电表达对骨科一区医护团队的由衷敬意。
儿科 细致呵护解焦虑,新手妈妈送好评 1月3日,市民徐女士通过省政务服务热线发来表扬信息,讲述了孩子因高热惊厥在我院儿科就诊的暖心经历。据徐女士反馈,孩子发病紧急,且持续几天几夜高热不退,全家人陷入焦虑。在住院治疗期间,儿科护士团队始终 "有求必应",不仅精心护理患儿,还耐心解答家长关于护理注意事项的各类疑问;柯洁生医生团队则展现出高度的专业素养,详细解说孩子病情及治疗方案,对病情的精准把握让作为新手妈妈的徐女士 "焦虑的心彻底安定下来"。 徐女士在表扬中特别强调,医护人员在自身同样疲劳的情况下,依然保持耐心与细心,这份敬业精神让全家人深受感动,特地通过政务热线表达对儿科全体医护人员的诚挚感谢。
科室简介 骨科一区 骨科一区(脊柱与创伤骨科)位于住院综合楼五楼。目前有主任医师2名、副主任医师1名,主治医师2名,住院医师1名,是一支梯队合理,综合素质高的医疗队伍,是中山大学孙逸仙医院骨科、南方医科大学南方医院,南方三院,汕头大学第一附属医院等骨科重点技术指导单位。 骨科一区在技术上已常规熟练开展颈椎病、腰椎间盘突出症、腰椎退行性疾病、腰腿痛的诊断及治疗,独立开展腰椎后路减压融合固定术,腰椎椎间孔镜手术,腰椎后路单侧双通道镜下减压融合手术(UBE),颈椎前路(ACDF)手术,颈椎、腰椎骨折微创及切开复位内固定手术及椎位成型等手术。以及基本所以得创伤骨科常见病及多发病的诊治及绝大部分创伤骨科疑难病例的诊治如股骨粗隆间骨折PFNA内固定术,骨盆骨折、跟骨骨折、肩胛骨骨折的手术治疗,外固定支架治疗四肢开放性骨折、骨不连、四肢长骨髓内钉内固定及关节骨折手术、股骨头骨折前路SP切口切开复位内固定术,尺骨冠突骨折及恐怖三联征前路切开复位手术,跗骨窦切口微创治疗跟骨骨折,复杂胫骨平台骨折手术如胫骨平台后外侧骨折手术治疗各种支持钢板固定关节附近骨折等。 儿科 揭西县人民医院儿科涵盖儿科、新生儿科(NICU)于一体的综合性科室。现有医护人员48人,其中副主任医师3人,主治医师3人,医师3人,副主任护师2人,护师14人,护士23人,是一支结构合理、整体素质较好、具备发展后劲和潜力的专业技术队伍。 目前设置床位60张,具有各种抢救、监护、生命支持等现代化技术设施,包括S ERVO-i呼吸机、史蒂芬CPAP呼吸机、迈瑞呼吸机,多功能心电监护,输液泵、静推泵、双面蓝光治疗仪(LED灯)、移动LED蓝光治疗仪,新生儿培育箱、温箱(含单面蓝光治疗灯)、辐射台、经皮测胆红素仪等高精尖设备,为儿科临床诊疗及新技术的开展提供了强有力的技术支持和保障。近年来,儿科医护人员先后到广州、汕头等地的上级医院学习,借助中山大学孙逸仙纪念医院儿科欧阳颖教授的技术帮扶,业务水平得到不断提升;为贯彻落实广东省百校联百县助力“百千万工程”,促进优质医疗资源下沉,汕头大学医学院第一附属医院儿科黄锐峰、王雪娟教授驻点帮扶我院儿科,让揭西的孩子享受到省级医院的诊疗服务。
![]() 曾 石 远 骨科一区主任,主任医师 技术擅长: 从事骨科临床工作16年,具有丰富的临床经验,熟练掌握骨科常见病、疑难病的诊断与治疗,擅长脊柱骨折、四肢骨折与关节损伤、颈椎病、腰椎退变性疾病如腰椎管狭窄、腰椎滑脱等脊柱外科方面常规及微创治疗。 ![]() 刘 万 成 骨科一区执业医师 技术擅长: 对四肢创伤骨折、脱位的中医手法复位和四肢创伤骨折、危重骨盆骨折、颈椎病、腰椎间盘突出症、脊椎骨折等疾病的手术治疗有较丰富的经验,尤其在UBE、椎间孔镜等微创手术有较深入研究。 ![]() 柯 洁 生 儿科执业医师 技术擅长: 曾于深圳市人民医院进行儿科住院医师规范化培训,擅长肺炎、哮喘、腹泻病川崎病、过敏性紫癜、热性惊厥、糖尿病酮症酸中毒、新生儿黄疸、早产儿管理等儿科常见病的诊疗。
👇👇👇
|






